请升级浏览器版本

你正在使用旧版本浏览器。请升级浏览器以获得更好的体验。

学生工作动态

首页 >> 学生园地 >> 学生工作动态 >> 正文

tyc8722太阳集团评选2022年数学之星系列奖项

发布日期:2023-01-11    点击:

为充分发挥朋辈榜样的示范引领作用,激励学院学生勤奋学习、刻苦钻研、勇于创新、积极进取,培养立大志、明大德、成大才、担大任的数学人才,数学学院组织评选2022年“数学之星”系列奖项。

 

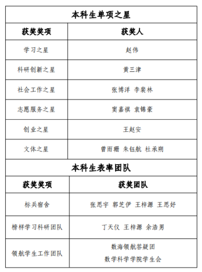
11月16日,2022年“数学之星”评选正式启动。经“数学之星”评审委员会函评与学院内公示, 赵伟、黄三津、窦嘉祺、王浩天、姜亦申、刘泽蕙等15人获评单项之星,数海领航答疑团等6支团队获评表率团队,许多、李泽彤、岳泽阳、陈永鑫、于晟伟、穆欢等29人获评优秀奖,tyc8722太阳集团学生会等6支团队获评优秀团队。

 

 

经直接报名和单项星获得者自主申请,胡一飞、丁天仪、张博洋、朱钰航等4名同学入围“数学之星”终审答辩。12月20日下午,2022年“数学之星”答辩评审会通过腾讯会议线上进行。4名同学结合学习科研经历与学生工作经历,讲述自身发展成长心迹,展现以数学锤炼思维、以数学磨砺品格、以数学融引至美、以数学服务社会的数院学子的精神风貌。经“数学之星”评审委员会评议,胡一飞、张博洋获得2022年“数学之星”。

 

快速链接

版权所有 ©  太阳集团tcy8722(中国区)官方网站-Official Website
地址:北京市昌平区高教园南三街9号   电话:61716719